萍乡市兴健建筑工程施工图审查有限公司
400-119-8559

萍乡市兴健建筑工程施工图审查有限公司

  萍乡市兴健建筑工程施工图审查有限公司 本公司以技术为根基,安全为使命。是一家以技术驱动为核心的专业施工图审查机构。我们坚信,卓越的审查源于对技术细节的深刻洞察和对规范标准的精准把握。公司汇聚了多位在各自专业领域享有盛誉的行业专家,他们不仅是国家注册工程师,更是参与过众多大型复杂项目的技术带头人。我们采用“多专业协同、交叉复核”的审查模式,并引入先进的BIM(建筑信息模型)技术和数字化审查工具,对设计图纸进行全方位、立体化的“体检”,确保不留死角。我们专注于解决项目中的“疑难杂症”...

查看更多

施工图审案例

Case review of construction drawings

新闻动态

News & Trends

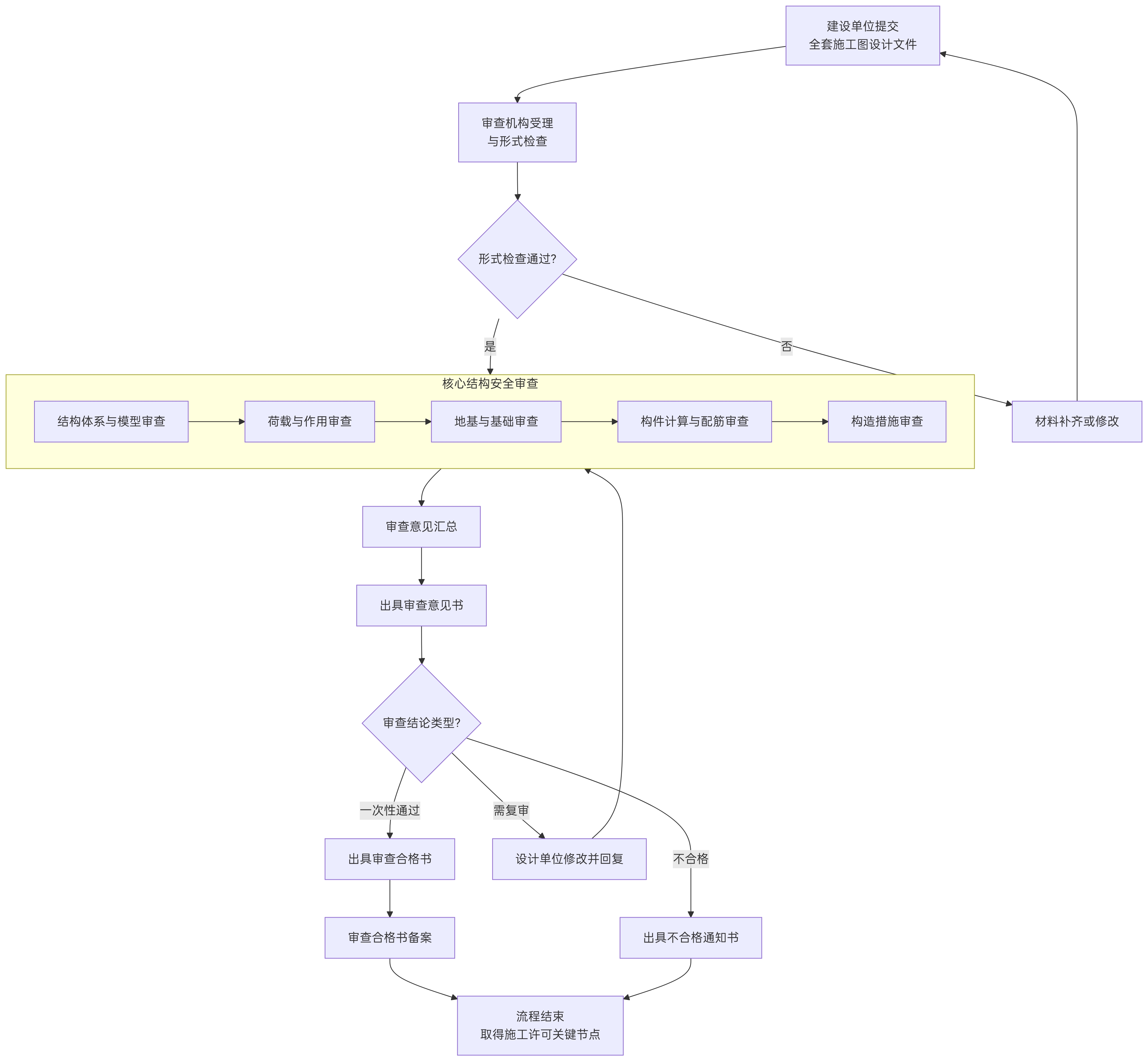
施工图审查流程

Construction drawing review process